https://bdgjj.baoding.gov.cn/n22/14200940.jhtml 保定市住房公积金2022年年度报告
根据住建部公积金监管司《关于做好2022年住房公积金年度报告披露工作的通知》(建司局函金〔2023〕6号)要求,在汇总保定地区三家住房公积金管理机构(保定市住房公积金管理中心、定州市住房公积金管理中心、东方物探住房公积金管理中心)指标数据的基础上,经保定市住房公积金管理委员会审议通过,《保定市住房公积金2022年年度报告》于3月下旬向社会公布,《年度报告》内容详尽、数据准确,全面披露了2022年保定市住房公积金业务运行发展、资金运营管理、服务优化提升及社会经济效益等方面的情况,现就《年报》解读如下:
一、住房公积金业务运行良好
(一)住房公积金归集业务稳步增长
1、缴存规模稳定增长
2022年,新开户单位1441家,新开户职工7.17万人。实缴单位9240家,实缴职工67.95万人。全年缴存额86.46亿元,同比增长6.99%。2022年末,缴存总额740.58亿元,比上年末增加13.22%;缴存余额323.92亿元,同比增长14.02%。
2022年缴存业务数据对比(同比%)

数据显示,缴存各项业务指标运行平稳,2022年受疫情影响缴存人数、缴存扩面有所收缩,缴存额实现了较快增长,职工个人账户资金不断增长的获得感显著提升。
2、覆盖人群范围逐步扩大
2022年新开户职工按人员性质分类情况表

2022年缴存职工按人员性质分类情况表

2022年末保定市住房公积金管理中心共计为1.43万名灵活就业人员建立了住房公积金制度。2022年新开户职工中,灵活就业人员占到了6.52%。为农业转移人口、灵活就业人员等新就业形态从业人员建立公积金制度,开辟了新的住房保障道路,让住房公积金带来的制度红利惠及更多的中低收入人群。住房公积金缴存积累机制的形成,不仅有效提高了缴存职工住房消费能力和消费水平,并有利于建立扩大消费需求的长效机制,促进房地产市场健康稳定发展,更为奋力推动保定现代化品质生活之城加快高质量发展、实现高效能治理提供了源源不断的资金支持。
(二)住房公积金提取支持职工购房作用明显
2022年,18.75万名缴存职工提取住房公积金,提取额46.64亿元,提取额占当年缴存额的53.94%,受去年雄安三县剥离及疫情的影响,同比减少30.01个百分点(2021年提取额包含雄安三县的转移支取19.89亿元,扣除雄安三县的转移支取19.89亿元,提取额占当年缴存额的比率同比减少5.4个百分点)。2022年末,提取总额416.66亿元,比上年末增加12.6%。
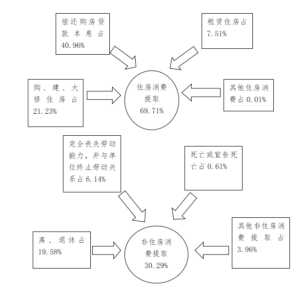
2022年提取金额按用途分类

数据显示,2022年,公积金提取主要用于缓解职工购房还贷压力,支持职工基本住房需求。住房消费提取占比69.71%,其中,购建房和偿还购房贷款本息提取占比62.19%。有效提高了缴存职工住房消费能力和消费水平,有力的支持和缓解了职工购房压力。非住房消费提取占比30.29%,其中,离退休提取占比19.58%。
(三)宜居保障能力持续增强
2022年,发放个人住房贷款12151笔57.94亿元,当年贷款发放额位居全省第二名,满足了缴存职工日益增长的住房公积金贷款购房需求。住房公积金贷款主要支持职工家庭首套住房购买需求,其中购买首套住房申请贷款占比88.66%,申请二套及以上申请贷款占比11.34%。住房公积金贷款主要支持中、低收入职工住房购买需求,贷款职工中,中、低收入占比97.67%,高收入占比2.33%。购房类型以中小户型为主,职工贷款笔数中,购房建筑面积144(含)平方米以下的占比97.09%,建筑面积144平方米以上的占比2.91%。充分体现“房住不炒”保刚需的定位。2022年末,累计个人住房贷款发放13.62万笔,个人住房贷款总额407.09亿元,个人住房贷款余额267.51亿元,分别比上年末增加9.84%、16.6%、15.14%。其中保定中心贷款总额384.76亿元,贷款余额255.24亿元,均位列全省第三名(第一名石家庄,第二名唐山)。
2022年贷款笔数按支持职工购房套数分类

2022年贷款笔数按主借款人收入水平分类

2022年个贷发放笔数按购房面积分类

2022年末住房公积金个贷率82.56%,其中保定中心87.77%,位居全省第一。个贷率位居全省第一充分说明:一是市民对刚需和改善性住房需求依然旺盛;二是合理的房价水平有利于房地产市场的平稳健康发展;三是住房公积金制度的优越性逐步显现,住房公积金保障住房需求的作用进一步提升;四是住房公积金政策较好发挥了房地产调控作用,在房价过高时收紧贷款政策,抑制房价过快增长,在经济滑坡时调优贷款政策,切实保证缴存职工刚需和改善性住房需求;五是新市民、青年人是我国新型城镇化的主力军,也是稳定住房消费和社会消费的重要力量。该群体住房拥有率低,通过灵活就业人员建立公积金制度,来打破城乡二元化结构,不断推进新市民进城,有效培育住房消费领域新的增长点。六是住房公积金在“奋力推动现代化品质生活之城加快高质量发展、实现高效能治理”建设中大有可为。
2022年个人住房贷款支持职工购建房面积132.49万平方米,持续保持对职工购房的支持力度。按最新贷款市场报价利率(LPR)测算,通过申请住房公积金个人住房贷款,当年获得住房公积金个人住房贷款的职工合同期内所需支付贷款利息总额与申请商业性住房贷款利息总额的差额即可节约职工购房利息支出1011896.84万元。充分体现住房公积金是一项便民、利民、惠民生的制度。
2022年末,个人住房贷款逾期额170.9万元,个人住房贷款逾期率0.06‰。2022年末,个贷风险准备金余额39275.37万元,贷款风险准备金充足率1.47%。个人住房贷款逾期额占个贷风险准备金余额的比率为0.44%。住房公积金资金风险防控较好。
二、住房公积金收益水平进一步提高
2022年,中心科学理财,不断调优存款结构,统筹考虑业务发展和外部环境,加强短、中、长期现金流量分析预测,支持资金高效运转,稳步提升资金收益,有效防范和化解流动性风险。全年实现存款利息1.89亿元,实现委托贷款利息8.17亿元,全年住房公积金增值收益水平稳步提升,城市廉租住房(公共租赁住房)建设补充资金继续增加。《年度报告》披露,2022年,实现增值收益4.96亿元,同比增长10.05%,其中,保定中心45004.51万元,定州中心2524.5万元,物探中心2058.56万元。2022年提取城市廉租住房(公共租赁住房)建设补充资金2.64亿元,截止2022年底,全市累计提取城市廉租住房(公共租赁住房)建设补充资金18.98亿元,为全市财政增收和乐居保定建设贡献了一定的力量。
三、住房公积金服务效能进一步提升
保定中心:
一是积极推进“跨省通办”业务开展。目前,中心已基本实现归集业务全流程网上办理。1-12月,中心通过“跨省通办”专窗协助690 人办理异地购房提取,提取金额总计为5413.36万元。为真正做到“账随人走,钱随账走”,实现办事“零跑腿”、材料“零提交”,通过直连全国住房公积金异地转移接续平台办理公积金异地转移业务,1-12月共办理转入5820笔,转入金额8922.99万元;转出办理8078 笔,转出金额12677.12万元。河北日报客户端、河北住建微信公众号刊发了“跨省通办业务工作”。二是服务水平不断提高。优化流程、简化手续,提高办事效率。严格落实《首问责任制度》《一次性告知制度》《限时办结制度》等制度。2022年度群众满意度测评在20个群团事业类单位中排名第1,在102个参评单位中排名第10。
定州中心:
通过信息化手段,解决缴存职工实际办事过程中的痛点难点,实现更多业务“网上办”“指尖办”“全程网办”。在完成8项公积金高频服务事项“跨省通办”工作的基础上,今年又率先实现汇缴、补缴、提前部分偿还贷款、租房提取、提前退休提取等5项业务的跨省通办;针对在我市办理过公积金贷款的外地公积金中心缴存职工,经过研究探索和技术攻关,成功实现异地缴存职工在线查询公积金贷款信息,办理提前还款、提前结清等业务功能,实现“零跑腿、零材料、零距离”,实时审批,即时办结,有效解决了疫情防控期间异地缴存职工往来不同城市办理业务的不便,也节省了职工往返两地办事的时间费用成本,不断提升服务便捷度和办事体验感。
物探中心:
东方物探作为行业公积金中心,服务对象是本公司职工及托管单位职工,东方物探的缴存职工涉及20个省市,在政务服务方面,中心侧重于对一线及异地缴存职工的服务,主要通过设立缴存单位管理员模式,利用局域网实现线上业务办理。
职工办理开户、缴存、住房提取、销户提取等均可通过单位管理员提交申请,中心线上审批,实现当日到账。职工二次提取不必重复提交资料,中心统一分批审批提取。贷款审批及提前还贷实行电话预约服务,一次办结。职工可以通过全国住房公积金小程序查询账户余额及缴存、贷款信息。
四、工作亮点
保定中心:
(一)党建与业务融合工作成效显著
党建引领是一切工作的基石,是抓好各项工作的根本。保定中心坚持把党建工作贯穿住房公积金工作的全过程、各方面,全力推动党建与业务工作深度融合,坚持以高质量党建引领住房公积金高质量发展。一是创建“奋进公积金”党建品牌。明确“1123348”党建工作思路,“1”是坚持房子是用来住的、不是用来炒的定位,加快建立多主体供给、多渠道保障、租购并举的住房制度;“1”是巩固壮大奋进新时代的主流思想舆论,唱响“解放思想、奋发进取”主旋律,在现代化品质生活之城建设中树党员形象、扬先锋旗帜的主题;“2”是两个促进:以高质量党建引领,促进高质量发展,促进高水平服务;“3”是三个关键词:奋进、惠民、乐居;“3”是三个创建:创建过硬班子、创建过硬队伍、创建过硬业绩;“4”是打造“四心”服务品牌,即资金放心、政策贴心、工作用心、服务暖心;“8”是8个“党建+”创建模式,即党建+学习、党建+业务、党建+科技、党建+服务、党建+联建、党建+示范、党建+廉政、党建+考核。创建“资金放心、工作用心、政策贴心、服务暖心”“四心”服务品牌,实现中心党建工作从零散到系统,从特点到特色,为公积金各项工作的开展提供遵循,使广大干部职工干有方向、行有参照。二是打造“党建文化长廊”,依托长廊的空间特性展示党建文化。中心党建文化长廊展陈面积700平方米,总长度近300米,由130块展板组成,党建文化长廊的圆满落成,成为全系统党建创新工作的新窗口和党建文化宣传的新载体。三是加强党建宣传工作。《市公积金管理中心党建与业务“三个同步”引领工作高质量发展》在市委基层组织建设工作通报第35期刊发。中心报送的《数说民生这十年 善美保定谱新篇》在市政府政务信息专刊第15期刊发,主管市长作出肯定性批示。
(二)全面构建住房公积金资金运行分析体系
为充分发挥统计分析职能。中心形成了月度资金运行分析报告、季度资金运行分析报告和年度资金运行分析报告,并定期上报中心党组和市委、市政府主要领导。报告内容站在“保定建设现代化品质生活之城,推动高质量发展”的高度总结工作成绩,查找工作不足,提出合理化工作建议,当好领导的参谋和助手。《2022年住房公积金资金运行分析报告》获得市委和市政府主要领导肯定性批示。
五、相关指标解释
(一)住房公积金个贷率:指年度末住房公积金个人住房贷款余额占年度末住房公积金缴存余额的比率。
(二)个人住房贷款支持职工购建房面积:指利用住房公积金个人住房贷款支持职工购买(建造)住房的建筑面积。
(三)最新贷款市场报价利率(LPR):由18家报价行完成报价后,中国人民银行授权全国银行间同业拆借中心计算得出并发布的利率,包括1年期和5年期以上两个期限品种。自2019年8月20日起,LPR于每月20日(遇节假日顺延)9点30分在全国银行间同业拆借中心和中国人民银行网站公布。
(四)可节约职工购房利息支出:指当年获得住房公积金个人住房贷款的职工合同期内所需支付贷款利息总额与申请商业性住房贷款利息总额的差额。商业性住房贷款利率按照相应期限的最新贷款市场报价利率(LPR)测算。
(五)个人住房贷款逾期率:指个人住房贷款逾期额占个人住房贷款余额的比率。
(六)贷款风险准备金充足率:指个人贷款风险准备金余额与个人住房贷款余额的比率。